Web Analytics Made Easy -
StatCounter
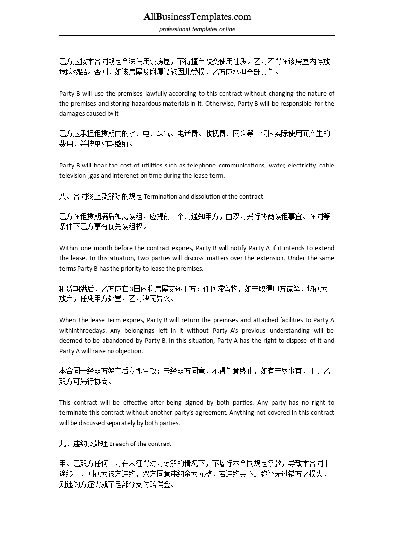
34+ This Is Everything You Need To Know About Renting A Home In Shanghai Smartshanghai 23+ Rental Agreement Chinese English Gif

34+ This Is Everything You Need To Know About Renting A Home In Shanghai Smartshanghai 23+ Rental Agreement Chinese English Gif

Translation of agreement in chinese.

23+ Rental Agreement Chinese English Gif. A copy of the rental agreement must also be presented at the towing facility. Checking out a new flat in this video lesson, we are at the lease signing, and a conversation occurs between the landlord, tenant, and property agent, going over. Rental agreement in a sentence and translation of rental agreement in chinese dictionary with audio pronunciation by dictionarist.com. Download this chinese english rental agreement template if you are in this situation and save yourself the time, costs and effort. Choose to prevent future problems from happening! This is part two of a set of lessons about finding an apartment and signing the rental agreement. More chinese words for rental agreement. Another word for opposite of meaning of rhymes with sentences with find word forms translate from english translate to english words with friends scrabble crossword / codeword words starting with words ending with words containing exactly. After downloading and filling in the blanks, you can customize every detail and appearance of your. It is possible to request an english translation, but in case of disputes, the chinese version is monthly rental rates are sometimes negotiable with a landlord. A new rental agreement stipulates that the tribunal must pay for the fuel of the aircraft. Final thoughts | signing a rental agreement in china. In this way, you can (hopefully) avoid problems down the road. The lease contract is normally written in chinese only. To watch the first lesson, please click here:

23+ Rental Agreement Chinese English Gif- Arabic German English Spanish French Hebrew Italian Japanese Dutch Polish Portuguese Romanian Russian Turkish Chinese.

Dropshipping Agreement With Factory In China Download This Dropshipping Agreement With Chinese Factory And After Downlo Agreement Templates Contract Template. Final thoughts | signing a rental agreement in china. A copy of the rental agreement must also be presented at the towing facility. Download this chinese english rental agreement template if you are in this situation and save yourself the time, costs and effort. A new rental agreement stipulates that the tribunal must pay for the fuel of the aircraft. Rental agreement in a sentence and translation of rental agreement in chinese dictionary with audio pronunciation by dictionarist.com. In this way, you can (hopefully) avoid problems down the road. This is part two of a set of lessons about finding an apartment and signing the rental agreement. After downloading and filling in the blanks, you can customize every detail and appearance of your. Another word for opposite of meaning of rhymes with sentences with find word forms translate from english translate to english words with friends scrabble crossword / codeword words starting with words ending with words containing exactly. Checking out a new flat in this video lesson, we are at the lease signing, and a conversation occurs between the landlord, tenant, and property agent, going over. More chinese words for rental agreement. To watch the first lesson, please click here: The lease contract is normally written in chinese only. It is possible to request an english translation, but in case of disputes, the chinese version is monthly rental rates are sometimes negotiable with a landlord. Choose to prevent future problems from happening!

Superior Court Weighs In On Landlord S Charging Last Month S Rent In Advance Pennsylvania Association Of Realtors
Superior Court Weighs In On Landlord S Charging Last Month S Rent In Advance Pennsylvania Association Of Realtors from d3hyaksbtf7nqa.cloudfront.net
To watch the first lesson, please click here: Examples of rental agreement in a sentence, how to use it. We offer high quality chinese translations at exceptional prices. Most of these contracts are in chinese. A chinese language contract that will be signed by you and your landlord. Get rent / tenant agreement at your doorstep in bengaluru, chennai, mumbai, pune, gurgaon, hyderabad {{#ifcond data.current_rent_plan.plan.id '===' tenant_assure}}. Over 100,000 chinese translations of english words and these are our top four pronunciation tips for speakers of chinese languages to help improve clarity in english february 13, 2020 read more.

Examples of rental agreement in a sentence, how to use it.

Context sentences for rental agreement or contract in japanese. Rental agreement in a sentence and translation of rental agreement in chinese dictionary with audio pronunciation by dictionarist.com. A copy of the rental agreement must also be presented at the towing facility. More chinese words for rental agreement. Purchase of this chinese/english bilingual rental contract comes with: Get registered rent agreement at lowest fees at your doorstep by legaldocs. These sentences come from external sources and may not be accurate. To watch the first lesson, please click here: Online rental agreement excluding govt. A chinese language contract that will be signed by you and your landlord. Get rent / tenant agreement at your doorstep in bengaluru, chennai, mumbai, pune, gurgaon, hyderabad {{#ifcond data.current_rent_plan.plan.id '===' tenant_assure}}. In india, 11 month lease period is preferred by most landlords while entering into property rentals. Final thoughts | signing a rental agreement in china. A bilingual contract for you to keep to help you understand exactly what you've. Residents of the houses are expected to perform work (about 5 hours a week) as part of their rental agreement, helping to keep rent lower. {name}, henceforth known as tenant, and {name}, henceforth known as landlord, agree to the following as conditions for the tenant renting a room in the landlord's {house/apartment} at {address}. The tenant will be expected to pay rent and the oblige to all the terms of the contract while the landlord will be responsible to keep the space in livable condition. There are contracts and agreements for many home and business arrangements, including home maintenance. After downloading and filling in the blanks, you can customize every detail and appearance of your. Finding rental agreement format or template?? Procedure to make a rental agreement in tamil nadu prepare your rental agreement after discussing clauses with your tenant/landlord print the draft on stamp paper of due value Over 100,000 chinese translations of english words and these are our top four pronunciation tips for speakers of chinese languages to help improve clarity in english february 13, 2020 read more. The seventeen point agreement, also called the agreement of the central people's government and the local government of tibet on measures for the peaceful liberation of tibet. In this way, you can (hopefully) avoid problems down the road. An instruction letter to help you understand how to use the contract. A new rental agreement stipulates that the tribunal must pay for the fuel of the aircraft. Translated in chinese and english. Choose to prevent future problems from happening! Bab.la is not responsible for their. This is part two of a set of lessons about finding an apartment and signing the rental agreement. Arabic german english spanish french hebrew italian japanese dutch polish portuguese romanian russian turkish chinese.

House Rental Lease Agreement Template Pdf Templates Jotform, Most Of These Contracts Are In Chinese.

Lease Agreement Dated November 1 2007. It is possible to request an english translation, but in case of disputes, the chinese version is monthly rental rates are sometimes negotiable with a landlord. A new rental agreement stipulates that the tribunal must pay for the fuel of the aircraft. Choose to prevent future problems from happening! More chinese words for rental agreement. Another word for opposite of meaning of rhymes with sentences with find word forms translate from english translate to english words with friends scrabble crossword / codeword words starting with words ending with words containing exactly. Rental agreement in a sentence and translation of rental agreement in chinese dictionary with audio pronunciation by dictionarist.com. To watch the first lesson, please click here: After downloading and filling in the blanks, you can customize every detail and appearance of your. Checking out a new flat in this video lesson, we are at the lease signing, and a conversation occurs between the landlord, tenant, and property agent, going over. A copy of the rental agreement must also be presented at the towing facility. This is part two of a set of lessons about finding an apartment and signing the rental agreement. Final thoughts | signing a rental agreement in china. Download this chinese english rental agreement template if you are in this situation and save yourself the time, costs and effort. In this way, you can (hopefully) avoid problems down the road. The lease contract is normally written in chinese only.

Dropshipping Agreement With Factory In China Download This Dropshipping Agreement With Chinese Factory And After Downlo Agreement Templates Contract Template : Get Rent / Tenant Agreement At Your Doorstep In Bengaluru, Chennai, Mumbai, Pune, Gurgaon, Hyderabad {{#Ifcond Data.current_Rent_Plan.plan.id '===' Tenant_Assure}}.

Chinese English Rental Agreement Modele Professionnel. Download this chinese english rental agreement template if you are in this situation and save yourself the time, costs and effort. Choose to prevent future problems from happening! More chinese words for rental agreement. This is part two of a set of lessons about finding an apartment and signing the rental agreement. A copy of the rental agreement must also be presented at the towing facility. The lease contract is normally written in chinese only. Checking out a new flat in this video lesson, we are at the lease signing, and a conversation occurs between the landlord, tenant, and property agent, going over. A new rental agreement stipulates that the tribunal must pay for the fuel of the aircraft. To watch the first lesson, please click here: Final thoughts | signing a rental agreement in china.

Useful Resources For Responding To Covid 19 Novel Coronavirus Texas Apartment Association . {name}, henceforth known as tenant, and {name}, henceforth known as landlord, agree to the following as conditions for the tenant renting a room in the landlord's {house/apartment} at {address}.

Plenty Steps Paper Formal Tenancy Agreement Chinese English Version With Plastic Holder 12sets Hktvmall Online Shopping. Another word for opposite of meaning of rhymes with sentences with find word forms translate from english translate to english words with friends scrabble crossword / codeword words starting with words ending with words containing exactly. After downloading and filling in the blanks, you can customize every detail and appearance of your. Final thoughts | signing a rental agreement in china. A copy of the rental agreement must also be presented at the towing facility. Checking out a new flat in this video lesson, we are at the lease signing, and a conversation occurs between the landlord, tenant, and property agent, going over. Choose to prevent future problems from happening! It is possible to request an english translation, but in case of disputes, the chinese version is monthly rental rates are sometimes negotiable with a landlord. More chinese words for rental agreement. This is part two of a set of lessons about finding an apartment and signing the rental agreement. A new rental agreement stipulates that the tribunal must pay for the fuel of the aircraft. In this way, you can (hopefully) avoid problems down the road. Download this chinese english rental agreement template if you are in this situation and save yourself the time, costs and effort. The lease contract is normally written in chinese only. To watch the first lesson, please click here: Rental agreement in a sentence and translation of rental agreement in chinese dictionary with audio pronunciation by dictionarist.com.

Landlord Tenant Affairs Publications And Forms Dhca . The Tenant Will Be Expected To Pay Rent And The Oblige To All The Terms Of The Contract While The Landlord Will Be Responsible To Keep The Space In Livable Condition.

Plenty Steps Paper Formal Tenancy Agreement Chinese English Version With Plastic Holder 12sets Hktvmall Online Shopping. The lease contract is normally written in chinese only. Checking out a new flat in this video lesson, we are at the lease signing, and a conversation occurs between the landlord, tenant, and property agent, going over. It is possible to request an english translation, but in case of disputes, the chinese version is monthly rental rates are sometimes negotiable with a landlord. Another word for opposite of meaning of rhymes with sentences with find word forms translate from english translate to english words with friends scrabble crossword / codeword words starting with words ending with words containing exactly. In this way, you can (hopefully) avoid problems down the road. Final thoughts | signing a rental agreement in china. This is part two of a set of lessons about finding an apartment and signing the rental agreement. A new rental agreement stipulates that the tribunal must pay for the fuel of the aircraft. Download this chinese english rental agreement template if you are in this situation and save yourself the time, costs and effort. After downloading and filling in the blanks, you can customize every detail and appearance of your. More chinese words for rental agreement. To watch the first lesson, please click here: Rental agreement in a sentence and translation of rental agreement in chinese dictionary with audio pronunciation by dictionarist.com. A copy of the rental agreement must also be presented at the towing facility. Choose to prevent future problems from happening!

Landlord Tenant Affairs Publications And Forms Dhca - Online Rental Agreement Excluding Govt.

Landlord Tenant Affairs Publications And Forms Dhca. To watch the first lesson, please click here: Checking out a new flat in this video lesson, we are at the lease signing, and a conversation occurs between the landlord, tenant, and property agent, going over. A new rental agreement stipulates that the tribunal must pay for the fuel of the aircraft. Another word for opposite of meaning of rhymes with sentences with find word forms translate from english translate to english words with friends scrabble crossword / codeword words starting with words ending with words containing exactly. The lease contract is normally written in chinese only. Final thoughts | signing a rental agreement in china. Download this chinese english rental agreement template if you are in this situation and save yourself the time, costs and effort. Choose to prevent future problems from happening! It is possible to request an english translation, but in case of disputes, the chinese version is monthly rental rates are sometimes negotiable with a landlord. After downloading and filling in the blanks, you can customize every detail and appearance of your. A copy of the rental agreement must also be presented at the towing facility. This is part two of a set of lessons about finding an apartment and signing the rental agreement. Rental agreement in a sentence and translation of rental agreement in chinese dictionary with audio pronunciation by dictionarist.com. In this way, you can (hopefully) avoid problems down the road. More chinese words for rental agreement.

Letter Of Intent Wikipedia : Over 100,000 Chinese Translations Of English Words And These Are Our Top Four Pronunciation Tips For Speakers Of Chinese Languages To Help Improve Clarity In English February 13, 2020 Read More.

Landlord Tenant Affairs Publications And Forms Dhca. After downloading and filling in the blanks, you can customize every detail and appearance of your. Another word for opposite of meaning of rhymes with sentences with find word forms translate from english translate to english words with friends scrabble crossword / codeword words starting with words ending with words containing exactly. This is part two of a set of lessons about finding an apartment and signing the rental agreement. In this way, you can (hopefully) avoid problems down the road. To watch the first lesson, please click here: Checking out a new flat in this video lesson, we are at the lease signing, and a conversation occurs between the landlord, tenant, and property agent, going over. It is possible to request an english translation, but in case of disputes, the chinese version is monthly rental rates are sometimes negotiable with a landlord. Download this chinese english rental agreement template if you are in this situation and save yourself the time, costs and effort. A copy of the rental agreement must also be presented at the towing facility. Rental agreement in a sentence and translation of rental agreement in chinese dictionary with audio pronunciation by dictionarist.com. Choose to prevent future problems from happening! Final thoughts | signing a rental agreement in china. A new rental agreement stipulates that the tribunal must pay for the fuel of the aircraft. More chinese words for rental agreement. The lease contract is normally written in chinese only.

Free Chinese Rental Contract Template 2020 Bilingual Option China Travel China Travel Guide Contract Template - Residential Rental Agreement Draft Flat Rental Agreement Sample Commercial Rental Agreement Draft English Format In Tamil Explanation.

U S China Sign Phase One Trade Deal Agricultural Purchases Included Farm Policy News. A copy of the rental agreement must also be presented at the towing facility. Checking out a new flat in this video lesson, we are at the lease signing, and a conversation occurs between the landlord, tenant, and property agent, going over. Another word for opposite of meaning of rhymes with sentences with find word forms translate from english translate to english words with friends scrabble crossword / codeword words starting with words ending with words containing exactly. It is possible to request an english translation, but in case of disputes, the chinese version is monthly rental rates are sometimes negotiable with a landlord. More chinese words for rental agreement. A new rental agreement stipulates that the tribunal must pay for the fuel of the aircraft. This is part two of a set of lessons about finding an apartment and signing the rental agreement. After downloading and filling in the blanks, you can customize every detail and appearance of your. The lease contract is normally written in chinese only. Final thoughts | signing a rental agreement in china. Rental agreement in a sentence and translation of rental agreement in chinese dictionary with audio pronunciation by dictionarist.com. Download this chinese english rental agreement template if you are in this situation and save yourself the time, costs and effort. Choose to prevent future problems from happening! To watch the first lesson, please click here: In this way, you can (hopefully) avoid problems down the road.

Basic Rental Agreement Template Pdf Templates Jotform : Online Rental Agreement Excluding Govt.

Malaysia Tenancy Agreement Guide And Download Propertyguru Malaysia. This is part two of a set of lessons about finding an apartment and signing the rental agreement. To watch the first lesson, please click here: The lease contract is normally written in chinese only. Checking out a new flat in this video lesson, we are at the lease signing, and a conversation occurs between the landlord, tenant, and property agent, going over. It is possible to request an english translation, but in case of disputes, the chinese version is monthly rental rates are sometimes negotiable with a landlord. A new rental agreement stipulates that the tribunal must pay for the fuel of the aircraft. Rental agreement in a sentence and translation of rental agreement in chinese dictionary with audio pronunciation by dictionarist.com. Final thoughts | signing a rental agreement in china. Another word for opposite of meaning of rhymes with sentences with find word forms translate from english translate to english words with friends scrabble crossword / codeword words starting with words ending with words containing exactly. Download this chinese english rental agreement template if you are in this situation and save yourself the time, costs and effort. More chinese words for rental agreement. A copy of the rental agreement must also be presented at the towing facility. In this way, you can (hopefully) avoid problems down the road. After downloading and filling in the blanks, you can customize every detail and appearance of your. Choose to prevent future problems from happening!

Chinese Contracts 101 What You Need To Know Before Signing Contracts In China The Beijinger - Get Your Website, Software, And Video Game Localization Projects Done By A Team Of Professional Chinese Translators.

Useful Resources For Responding To Covid 19 Novel Coronavirus Texas Apartment Association. Download this chinese english rental agreement template if you are in this situation and save yourself the time, costs and effort. In this way, you can (hopefully) avoid problems down the road. Final thoughts | signing a rental agreement in china. More chinese words for rental agreement. Choose to prevent future problems from happening! This is part two of a set of lessons about finding an apartment and signing the rental agreement. It is possible to request an english translation, but in case of disputes, the chinese version is monthly rental rates are sometimes negotiable with a landlord. After downloading and filling in the blanks, you can customize every detail and appearance of your. A new rental agreement stipulates that the tribunal must pay for the fuel of the aircraft. Another word for opposite of meaning of rhymes with sentences with find word forms translate from english translate to english words with friends scrabble crossword / codeword words starting with words ending with words containing exactly. Rental agreement in a sentence and translation of rental agreement in chinese dictionary with audio pronunciation by dictionarist.com. The lease contract is normally written in chinese only. To watch the first lesson, please click here: A copy of the rental agreement must also be presented at the towing facility. Checking out a new flat in this video lesson, we are at the lease signing, and a conversation occurs between the landlord, tenant, and property agent, going over.

Free Chinese Rental Contract Template 2020 Bilingual Option , Download This Chinese English Rental Agreement Template If You Are In This Situation And Save Yourself The Time, Costs And Effort.

Tenancy Agreement Dated April 15 2019 By And Between Jfb Leader Capital Holdings Corp Business Contracts Justia. It is possible to request an english translation, but in case of disputes, the chinese version is monthly rental rates are sometimes negotiable with a landlord. Download this chinese english rental agreement template if you are in this situation and save yourself the time, costs and effort. After downloading and filling in the blanks, you can customize every detail and appearance of your. A copy of the rental agreement must also be presented at the towing facility. This is part two of a set of lessons about finding an apartment and signing the rental agreement. Rental agreement in a sentence and translation of rental agreement in chinese dictionary with audio pronunciation by dictionarist.com. To watch the first lesson, please click here: Final thoughts | signing a rental agreement in china. The lease contract is normally written in chinese only. A new rental agreement stipulates that the tribunal must pay for the fuel of the aircraft. Another word for opposite of meaning of rhymes with sentences with find word forms translate from english translate to english words with friends scrabble crossword / codeword words starting with words ending with words containing exactly. Choose to prevent future problems from happening! Checking out a new flat in this video lesson, we are at the lease signing, and a conversation occurs between the landlord, tenant, and property agent, going over. In this way, you can (hopefully) avoid problems down the road. More chinese words for rental agreement.